华润江中2022届校园招聘简章
一、公司介绍
华润江中制药集团有限责任公司(简称华润江中)前身是创建于1969年10月的江西中医药大学校办企业-江西江中制药(集团)有限责任公司(简称江中集团),2004年被列为江西省省属国有重点企业。2019年2月,华润医药战略重组江中集团,公司正式更名华润江中,成为华润集团的一级利润中心。
公司拥有一家A股上市公司(江中药业,股票代码:600750),主要从事中成药、保健食品的研发、生产和销售,现有“江中”“初元”两个中国驰名商标和“杨济生”“桑海”两个江西省著名商标。其中“江中”品牌连续17年荣登世界品牌实验室“中国500最具价值品牌”榜,2021年品牌价值291.15亿元。公司主要产品有江中牌健胃消食片、江中牌复方草珊瑚含片、江中利活乳酸菌素片、初元牌复方氨基酸口服液、参灵草口服液、博洛克、复方鲜竹沥液、排石颗粒、桑海金维、八珍益母胶囊等。
华润江中肩负起“让人类充分享受健康的快乐”的使命,敬畏生命、呵护健康、崇尚自然、创新发展。通过聚焦核心主业、发挥品牌价值、引领绿色智造,不断创新研发,致力成为“中医药传承与创新的引领者”,成为大众百姓信赖与尊重的企业。
二、招聘对象及岗位
1、招聘对象
2020届、2021届、2022届海内外毕业生(本硕博)
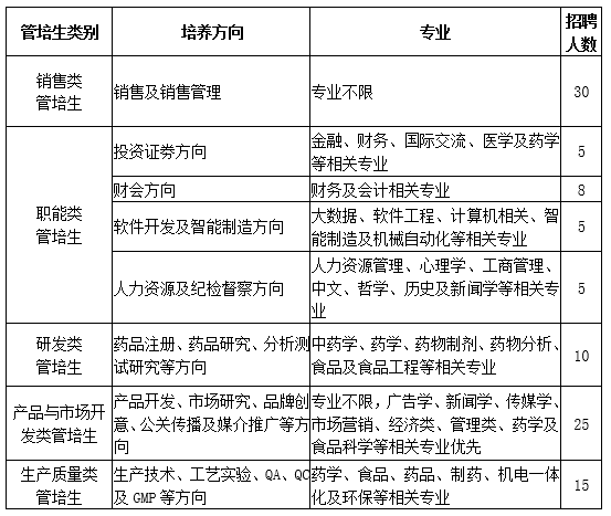
2、招聘岗位
三、管培生培养规划
公司秉承人才共同发展的基本理念,“内培为主,外求为辅”,把校招管培生作为人才培养的主要群体,造就人尽其才、才尽其用的人才发展竞争平台,设计个性化的职业生涯规划,力争用3年时间让入司的每一位有潜质、求发展的大学毕业生成为专业能手及管理精英。
公司为校招管培生倾斜培训资源,并搭建了从学生人到职场人、从经理级再到更高层次的领导角色搭建完整的培养体系,将管培生逐步培养成为公司关键岗位继任者和公司后备人才。

第一年:通过集中培训、岗位实践及导师带教,帮忙管培生快速完成学生人到职场人的角色转变、明悉工作岗位职责,制定个人职业发展规划;
第二年:全方位提升管培生的综合素养和专业技能,为管培生个人能力成长、对组织与团队的归属感、在岗成就的内驱力等各方面提开展序列培训赋能活动;
第三年:创造项目实践的平台,通过“以战代训”、“战训结合”、“战训出活”的项目制行动学习,提升管培生的管理思维和能力,含自我管理、团队管理、任务管理等方面,并通过测评认证成为公司后备经理人才。
四、福利待遇
1、具有行业竞争力的薪资和奖金激励
2、完善的福利待遇
(1)五险一金(养老保险、医疗保险、失业保险、工伤保险、生育保险、住房公积金);
(2)为员工提供早间、午间自助餐厅,星级餐标,切实保障员工的饮食安全和营养均衡;并提供两室一厅或三室一厅单身公寓,配置全套家具,解决外地管培生住宿问题;
(3)享受带薪年假、周末双休、员工生日礼金、年节费、福利产品派发、免费年度体检、爱心医疗互助基金、交通补贴等福利;
(4)享受南昌市“人才十条”政策,符合条件的应届生可获得相应人才补贴、人事档案接收、党组织关系挂靠等。
3、丰富的企业文化生活
(1)专享公司工会组织的各类文体活动
(2)专享公司团委会组织的各种文艺、舞蹈、演讲、主持、健康等兴趣班,参加外出学习活动;
(3)专享职工图书馆,上万册图书免费借阅;
(4)专享公司团委主办的“成事方法论”青年文化沙龙,助推青年员工成才。
五、招聘流程:
网申—简历筛选—初试—测评—复试—体检—发offer—办理入职(可提前实习)
网申二维码:
